当母亲节的康乃馨芬芳再次弥漫街头,我们总习惯在这个特别的节日用鲜花、礼物或一句“辛苦了”向妈妈表达爱意。但或许从未想过,那些藏在皱纹里的疲惫、埋在笑容下的隐忍,正在悄悄透支她们的健康?
作为女儿、妻子、职场人、家庭支柱,妈妈们像永不停摆的钟摆,在责任与期待间来回穿梭。她们记得孩子的上课时间、家人的生日,却总将自己的健康排在“人生待办清单”的末尾。
但疾病从不因忙碌而心软,在无数次忽略身体疼痛的瞬间,健康问题已悄然累积。
那些女性不可不防的健康威胁
在我国,乳腺癌是女性最常见的恶性肿瘤之一,其发病率高居女性恶性肿瘤前列,其发病率和死亡率分别位列我国女性恶性肿瘤的第2位和第5位,呈逐年上升且有年轻化趋势。
据国家癌症中心发布的《2024年全国癌症报告》显示:2022年中国宫颈癌的新发病例数达到了15.07万,死亡病例5.57万,相当于每小时有6名女性死于宫颈癌。
据国家癌症中心发布的《2024年全国癌症报告》显示:2022年间,卵巢癌在中国女性恶性肿瘤中的死亡率及死亡人数位居女性生殖道恶性肿瘤的第二位。
在传统观念中,长辈们总把体检当作“浪费时间”。
然而现代医学早已证明,不同于疾病来临时的被动应对,科学的健康筛查本质是主动风险管理。尤其是在癌症这类高度依赖于早期发现的疾病上,定期的健康筛查不仅是对自己的负责,也是对家人的爱,更是对未来生活最值得的投资。
妈妈不是超人,她只是学会了把脆弱藏进皱纹里。这一次,让我们守护她的“铠甲”。
母亲节即将来临之际,上海好望角医院体检中心特别推出母亲节专属体检套餐,聚焦女性发病率居前的乳腺癌、宫颈癌、卵巢癌等临床癌种,筛查健康隐患,用科学数据为妈妈的健康保驾护航。
母亲节专属特惠套餐
献给每一位了不起的『她』
即日起至2025年5月16日
上海好望角医院体检中心
『母亲节专属特惠套餐』限时开售
同时凡成功购买套餐者
体检当天可邀请一位家人
免费享受血压、体质指数检测服务
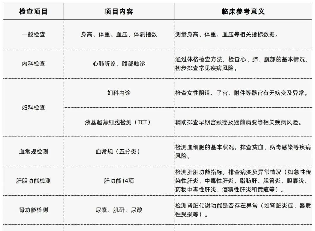
关爱母亲健康基础套餐
原价:2158元
母亲节专享优惠价:1500元
(适合50岁以下女性人群)




全面呵护母亲健康升级套餐
原价:3668元
母亲节专享优惠价:2500元
(适合50岁以上女性人群)




增值服务
▶ 体检报告线上同步
微信公众号支持体检报告线上同步,不用等纸质版,手机随时查看体检结果。
▶ 专业医师解读报告
专业术语不用猜,专业医师为您1对1解读,还能根据您的体检结果,提供健康建议和指导。
▶ 检后持续健康跟踪
免费为您建立健康档案,由个案管理师定期随访,并协助开通就医通道,以便跟踪观察健康状况。
温馨提示
▶ 咨询/预约电话
021-51919189
*注:周一至周五(8:00-17:00)
▶ 预约方式
① 线下预约
上海好望角医院C栋7楼体检中心
*注:周一至周五(8:00-17:00)
导航地址:上海市静安区沪太支路566弄1-4号
② 线上预约
关注『健恒医疗』微信公众号;
依次点击公众号菜单中的『掌上医院』-『体检服务』;
点击『体检套餐』后,根据需求选择对应套餐;
点击『立即预约』,完成个人信息填写后,点击『提交预约』。
PS.若您需要了解其他体检服务套餐,可直接扫描下方二维码进入体检中心页面。